產品參數
產品詳情
一、產品介紹
無線裂縫計用于測量表面縫的開合度,例如:建筑、橋梁、管道、大壩等混凝土的施工縫,配用不同的附件,也可測量土體的張拉縫與巖石和混凝土的裂縫。儀器常用于表面式安裝。
儀器包括一個 LVDT 高精度傳感器和一個采集單元,整個設備采用一體式結構,方便現場安裝,本產品是一款低功耗、具有無線通訊功能的智能儀表,以先進的工業級 MCU 為核心,高品質的傳感器為采集前端,結合物聯網 CAT1數據模塊,及中國電信 4G網絡,實現現場儀表數據到云端的無線傳輸。
通過采集位移,通過按鍵化校準,實現裂縫計無線遠傳,可通過上下限報警實現數據平臺報警。抗雷擊、抗沖擊;表體安全防爆:體積小、外形美觀、性價比高:高精度、高穩定性、高可靠性。
二、產品特點
4G 網絡適用地域廣
IP68 防水外殼,無需開蓋即可設置采集頻率
內置超大尺寸顯示屏(42*30),可調試使用。
天線形式可選擇:外置和一體,對于信號弱的地方可選擇外置天線。
內置低功耗電路和 9900mAh 大容量鋰電池電池。
定時上報和觸發上報,可選配 GPS 定位模塊,實現精準定位。
閾值上、下限報警:及電池容量報警提示功能。
聯網自動校時,斷網自動重連,帶數據緩存,失敗數據重發功能。
支持按鍵操作,亦可使用紅外遙控器本地操作儀表,避免現場錯誤操作。
常見設置均可通過服務器發送設置參數,無需現場設置參數。
具有防震、防潮功能,適應野外環境。
具有完善的故障自檢功能。
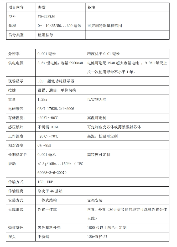
三、產品參數

2026-02-25
2026-02-06
2025-05-09
2025-05-09
029-88621754
掃碼加微信
官方抖音
西安市高精密儀表版權所有 Copyright(c)2015 All Rights Reserved 陜ICP備16020148號-3